编辑:sx_weizc
2016-06-15
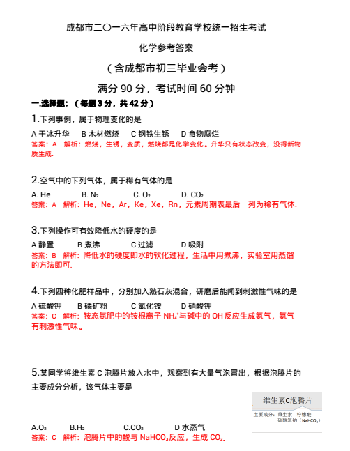
2016年重庆中考化学考试已经结束,威廉希尔app 中考频道编辑特为大家收集到了成都2016中考试题化学答案(解析版),预祝考生取得优异的成绩!

考生关心:2016年中考试题及答案 | 2016年中考成绩查询
中考考生看过来~大家可关注[2016年成都中考各科试题及答案]以及[全国各省市重点高中名录]来了解中考最新信息~预祝各位考生在这场考试中金榜题名!
标签:成都中考化学
威廉希尔app (51edu.com)在建设过程中引用了互联网上的一些信息资源并对有明确来源的信息注明了出处,版权归原作者及原网站所有,如果您对本站信息资源版权的归属问题存有异议,请您致信qinquan#51edu.com(将#换成@),我们会立即做出答复并及时解决。如果您认为本站有侵犯您权益的行为,请通知我们,我们一定根据实际情况及时处理。